Aramex操作要求通知
发布时间:2018-03-30 15:59:10接香港Aramx服务商通知,Aramex渠道更新操作要求,请各代理知悉并转达发件方留意寄件前审核寄运货物是否符合相关规定。另我司明确此渠道禁止所有带电产品寄运,我司出货前不予再次审核,如因货物或随货资料问题导致香港服务商拒绝收货或当地清关问题等,由此产生的延误及相关费用均由发货人承担。 造成不便,敬请见谅!
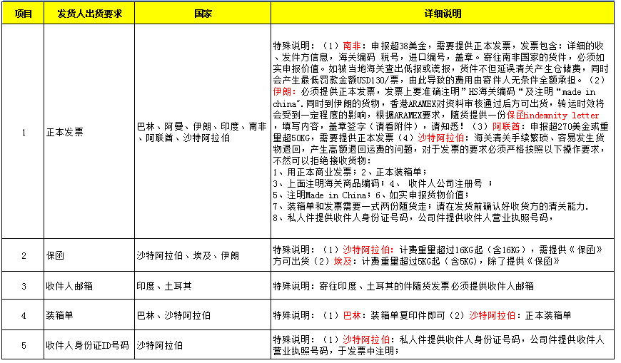
附: Aramex出货要求

![]() |
接香港Aramx服务商通知,Aramex渠道更新操作要求,请各代理知悉并转达发件方留意寄件前审核寄运货物是否符合相关规定。另我司明确此渠道禁止所有带电产品寄运,我司出货前不予再次审核,如因货物或随货资料问题导致香港服务商拒绝收货或当地清关问题等,由此产生的延误及相关费用均由发货人承担。 造成不便,敬请见谅!
附: Aramex出货要求
